Page 58 - รายงานประจำปี 2568
P. 58
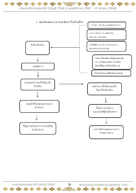
3. แผนผังแสดงกระบวนการจัดการเรื่องร้องเรียน
1. E-mail : phichit_coop@hotmail.com
2. Line Official : ID : @495eifek,
https://lin.ee/Vz3SMsy
รับเรื่องร้องเรียน 3.โทรศัพท์ : 056-990-359,088-2786711,
082-0065955,097-5071824
4.ส่งทางไปรษณีย์ตามที่อยู่ของสหกรณ์
27/4 ถ.คลองคะเชนทร์ อ าเภอเมือง
แจ้งผู้จัดการ จังหวัดพิจิตร รหัสไปรษณีย์ 66000
5.ยื่นเรื่องด้วยตนเองที่ส านักงานสหกรณ์
เสนอคณะทำงานแก้ไขปัญหาข้อ
ร้องเรียน แจ้งฝ่ายงานที่รับผิดชอบแก้ไข
ปัญหาเรื่องร้องเรียน
เสนอเข้าที่ประชุมคณะกรรมการ
ดำเนินการ สิ้นสุดการดำเนินการ
รายงานผลให้ผู้ร้องเรียนทราบ
สิ้นสุดการดำเนินการรายงานผลให้ผู้
ร้องเรียนทราบ รายงานที่ประชุมคณะกรรมการ
ดำเนินการทราบ
56

